Skip to content Skip to sidebar Skip to footer

Efficient Power Control: Isolated Buck Converter for Optimal Electrical Performance

Isolated Buck Converter

A short metadescription about Isolated Buck Converter: A compact and efficient power converter that steps down voltage while providing electrical isolation.

Have you ever heard about isolated buck converter? If not, then let me tell you that it is one of the most efficient ways to power your electronics.

But, what exactly is an isolated buck converter?

Well, it is a DC-DC converter that efficiently steps down the voltage from a higher level to a lower level, all while isolating the input and output. This makes it ideal for use in electronic devices that require safe and reliable power supply.

Now, why should you use an isolated buck converter instead of other types of converters?

The answer is simple - it offers several benefits over other types of converters, such as:

  • Higher efficiency
  • Lower heat dissipation
  • Smaller size and weight
  • Isolation between input and output

In fact, using an isolated buck converter can increase the lifespan of your electronic device by providing cleaner and more stable power, thus protecting it from overvoltage and other potential damages.

But, how does it work exactly?

When an isolated buck converter steps down the voltage, it uses a switch to turn the input voltage on and off at a high frequency. This creates a series of electrical pulses, which are then filtered to produce smooth, DC output voltage.

This process not only increases efficiency but also reduces the size and weight of the converter. Plus, since there is no direct electrical connection between input and output, it provides safe and reliable operation.

Now, you might be wondering where you can find an isolated buck converter that meets your needs.

There are plenty of online stores and marketplaces where you can find high-quality buck converters with various output voltage and current ratings. You can even find ones that are specifically designed for use in harsh environments or in high-voltage applications.

Before purchasing, make sure to read customer reviews and compare specifications to ensure you get the best deal possible.

In conclusion, if you're looking for a reliable and efficient way to power your electronics, an isolated buck converter might just be the solution you're looking for.

It offers numerous benefits over other types of converters and can increase the lifespan of your electronic device. So, why wait? Get your hands on one today.

Brief Introduction about Isolated Buck Converter

Isolated buck converter, also known as isolated step-down converter, is a type of switched-mode power supply (SMPS) that provides electrical isolation between the input and output. This converter can step down the voltage from the input source to the desired output voltage level with decent efficiency.

Working Principle of Isolated Buck Converter

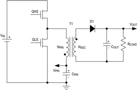
The working principle of the isolated buck converter relies on the switching action of a semiconductor switch, typically a MOSFET, and a diode. It operates based on the inductor current and the capacitor voltage that filter the output of the buck converter.During the ON state of the MOSFET, the inductor starts charging with current supplied by the input voltage. When the MOSFET turns OFF, the energy stored in the inductor is transferred to the output capacitor through the diode. The output voltage is maintained by repeating this ON-OFF cycle at a specific frequency known as the switching frequency.

Advantages of Isolated Buck Converter

There are several advantages of using an isolated buck converter over non-isolated converters. Firstly, it improves the safety of the circuit by providing electrical isolation between the input and output. Secondly, it can tolerate higher voltage and current levels, which could help in meeting the challenging specifications of a different application. Thirdly, it minimizes the common-mode noise and ground loops in the circuit, which enhances the reliability of the system.

Disadvantages of Isolated Buck Converter

However, the isolated buck converter has a few drawbacks that designers must consider before using it in practical applications. The main disadvantage is its higher cost than non-isolated converters. Additionally, it produces more electromagnetic interference (EMI) and could require additional filtering circuits to mitigate the EMI.

Applications of Isolated Buck Converter

Isolated buck converters are extensively used in various industrial, medical, and automotive applications where electrical isolation is a prime requirement. It can be used in power supplies for motor control, LED lighting, battery charging, and many other low-power applications.

Conclusion

In conclusion, the isolated buck converter is an efficient and reliable power supply that offers electrical isolation without compromising performance. Its unique design and operation make it suitable for various applications that demand electrical isolation, high voltage tolerance, and small size. Although it has its limitations, the advantages of using isolated buck converters outweigh the disadvantages. Thus, designers must choose the right converter type that suits their specific application requirements.

Comparison of Isolated Buck Converter: Which One Should You Choose?

Introduction:

Isolated buck converters are employed in a range of electronic applications. They offer the benefits of high efficiency, smaller size, and better thermal performance. In this discussion, we will compare different isolated buck converters from leading manufacturers. We’ll evaluate their features, performance, and cost-effectiveness. By the end of this article, you will have a clear idea of which isolated buck converter to choose for your next project.

1. Definition:

An isolated buck converter (IBC) is a type of switching regulator used to transform and control DC voltage levels. An IBC provides a regulated output voltage by chopping the input voltage at high frequency, converting it into pulses of varying duty cycles. The transformed pulses are then filtered into a steady DC voltage.

2. Design:

The design of an IBC has many different variations. Two popular methods include the flyback IBC and forward-converter IBC. The Flyback topology is in most controllers and is an inexpensive method with isolation along output. Under high power output, a significant recovery loss will occur, and it may need a snubber circuit in the primary to suppress voltage and drive the reset mechanism. In comparison, a Forward-Converter methodology will have better efficiency, high-performance, less noise, and suitable for high-level output.

3. Efficiency:

The isolation level of the converter affects the buck converter's efficiency. The isolation enables for stable output voltage, but the transformer gives limits that cause inefficiency and can lead to significant power loss. The user can opt for low gain transformers, which cause minimal power loss and increase efficiency up to 95%.

4. Buck vs. Boost:

Buck converters and boost converters might sound similar, but they have the opposite functionality. The boost converter increases the voltage with an input voltage level below the output, and the buck decreasing it with input voltage over the output. Buck converters can produce significant output current, making them useful for LED lighting.

5. Noise:

The isolated buck converter has a high-frequency switching operation that can cause noise in other circuits within the system. A parasitic capacitance operation is crucial for constructing noiseless IBCs. These are capacitors running between output and input voltage that minimize the high-frequency component of the ripple.

6. Overvoltage Protection:

Isolated buck regulators may have an overvoltage protection (OVP) circuit that shields important components from abrupt changes in voltage by placing MOSFET into switch-off when it detects above peak voltage.

7. Example of Buck Converters:

There are different companies that offer high-quality IBCs. Texas Instruments is known to manufacture an assortment of IBCs, including LM5017, LM5143, and LM5008. Analog Devices provides regulators like LT8365, LT8614, and LT8315.

8. Comparison Table:

| Converter | Texas Instruments | Analog Devices || ---------------------- | --------------------- | -------------------- || LM5017 | LT8365 || LM5143 | LT8614 || LM5008 | LT8315 |

9. Cost:

The cost of these IBCs varies based on the manufacturer and device specification. IBCs are generally available in the market for a few dollars, with Texas Instrument IBCs selling at around $2.5 to $4. On the other hand, the Analog Devices regulator can cost between $3.3 to $7.6.

10. Conclusion:

In conclusion, IBCs are ideal for controlling the DC voltage levels used in a range of electronic applications, such as LED lighting and other forms of voltage regulation. Each manufacturer has different offerings with various features. The Texas Instrument is simple to use and inexpensive. They have basic features that meet regular demands effectively. Meanwhile, Analog Devices have higher efficiency, better thermal performance, and cut losses. Ultimately, your choice of isolated buck converter will come down to whether your focus is on price or performance.

Isolated Buck Converter: Understanding and Design Tips

Isolated buck converters are electronic devices mainly used in power electronics and switching regulators to step down voltage levels. They are also known as isolated DC-DC converters because they can step down the input voltage, provide galvanic isolation and then output the stepped-down voltage. These devices are widely used in applications such as battery charging, medical equipment, and automotive electronics. If you want to learn about isolated buck converters and their design tips, read on to find out more.

What is an Isolated Buck Converter?

An isolated buck converter uses a transformer to provide galvanic isolation between the input and output of the circuit. The purpose of the transformer is to regulate the output voltage while simultaneously providing electrical isolation between the input and output of the device. Isolation helps to improve system reliability and enables the use of lower voltage devices on the output side that would be incompatible with high voltage devices on the input side.

How does an Isolated Buck Converter Work?

The operating principle of an isolated buck converter is relatively simple. The input voltage is initially converted to AC, and then stepped down by a transformer. Afterwards, it is rectified before being smoothed out by a capacitor. The output voltage is then regulated by a voltage regulator. Because it operates at a higher frequency, an isolated buck converter has a smaller transformer than a conventional transformer-based unregulated power supply.

Design Tips for Isolated Buck Converter

Trafo Design

The first element to consider when designing an isolated buck converter is the transformer. You need to ensure that the transformer is appropriately designed to meet the desired specifications of the circuit. When designing the transformer, pay attention to factors such as the input voltage range, output voltage level, and operating frequency. A good transformer will have a low leakage inductance and low winding resistance to avoid losses.

Circuit Layout

Another essential tip for designing an isolated buck converter is circuit layout. You should ensure that the components of the circuit are arranged close to one another, especially the input filter capacitor. Also, the switching transistor should be placed as near to the transformer as possible to reduce losses. By following best practices for circuit layout, you can significantly improve the performance of an isolated buck converter.

Operating Frequency

The operating frequency is another key factor to consider when designing an isolated buck converter. Higher operating frequencies reduce the size of the transformer, but also increase switch losses. Lower operating frequencies provide better efficiency, but at the cost of a larger transformer. Therefore, you should choose your operating frequency wisely according to the required power and efficiency levels.

Efficiency and Power Losses

Efficiency is paramount in a converter circuit. When designing an isolated buck converter, you should pay attention to any potential power losses by selecting the right components for the circuit. Switching losses in the switch and diode, as well as transformer winding losses, represent significant sources of energy loss. However, proper design consideration such as choosing high-efficiency switches can help to mitigate these power losses.

Safety Considerations

Safety considerations must be well-made when designing an isolated buck converter. As the device operates at high voltages, proper insulation between the primary and secondary parts of the converter is paramount. Safety features such as overcurrent protection, overvoltage protection, and thermal shutdown are necessary to protect against any faults or failures that may occur. Always follow relevant safety guidelines during design and testing.

EMI/EMC Concerns

EMI/EMC concerns are another significant consideration when designing an isolated buck converter. This type of circuit can produce significant EMI due to the high switching frequency. Adequate filtering, proper ground plane design, and the use of proper components such as capacitors and inductors is necessary. Be sure to follow relevant EMI/EMC guidelines to ensure that the output of your converter is free from interference.

PWM Controller Selection

Selecting the right Pulse Width Modulation (PWM) controller for an isolated buck converter is crucial for the circuit's performance. The controller must be capable of working within a wide range of input voltages and desired output voltage levels. PWM controllers can differ in the quality of output voltage regulation, switching frequency, and accuracy. Therefore choose an appropriate controller based on the circuit's specific requirements.

Capacitor Selection

Choosing an appropriate capacitor is essential in an isolated buck converter. The choice of capacitor affects the converter's stability, output ripple voltage, and efficiency. High-quality ceramic capacitors or other low inductance capacitors are usually recommended because of their high capacitance density. Additionally, you should pay attention to capacitor voltage and current ratings to avoid overloading the capacitors.

Inductor Selection

Inductors have a significant impact on the overall performance of an isolated buck converter. A poorly chosen inductor may cause issues such as high ripple currents, core saturation, or noise issues. When selecting an inductor, you need to consider factors such as inductance value, current rating, and the frequency response. Selecting an inductor consistent with your other component selections is critical to achieving good converter performance.

Diode Selection

The diodes used in an isolated buck converter play a key role in minimizing the power losses experienced by the system. Schottky diodes are often recommended as they provide a low forward voltage drop and exhibit fast switching speeds, reducing switching losses. When selecting diodes, consider factors such as maximum current rating, voltage rating, and recovery time. Choose diodes that match the characteristics required by your intended application.

Conclusion

Isolated buck converters have several benefits over non-isolated circuits. They offer galvanic isolation between the input and output of the circuit, enabling improved system reliability, and providing lower voltage devices on the output side compatible with high voltage devices on the input side. By following best practices for design and choosing appropriate components, you can build a high-quality and efficient circuit. Always remember to prioritize safety and follow all relevant guidelines and requirements during design and testing.

The Advantages of Using an Isolated Buck Converter

Isolated buck converters are devices that are commonly used in electronic systems for voltage regulation. In essence, they step down a high voltage input to a lower voltage output, providing a stable and reliable power supply for various components of a system. There are several advantages of using an isolated buck converter, which we will explore in this article.

Improved Efficiency

One of the primary benefits of using an isolated buck converter is improved efficiency. Because of how it works, a buck converter can achieve much higher efficiency than other types of voltage regulators, such as linear regulators. This means that less energy is wasted as heat, and more of the input power is delivered to the load, resulting in a more efficient and cost-effective system overall.

Small Size and Low Cost

Another advantage of an isolated buck converter is its small size and low cost. Buck converters typically require fewer components than other types of regulators, which means they can be manufactured at a lower cost. Additionally, their compact design makes them ideal for use in applications where space is limited, such as in portable electronic devices like smartphones or tablets.

Protection Against Voltage Spikes

Isolated buck converters are also effective in protecting electronics against voltage spikes, which can be highly damaging to sensitive electronic components. Most buck converters include built-in protection circuits that can detect and respond to spikes or surges in voltage, preventing them from damaging the load or other components of the system.

Variable Output Voltage

Buck converters can also provide variable output voltage, making them ideal for use in systems that require varying levels of power. By adjusting the duty cycle of the switching transistor, the output voltage of a buck converter can be precisely controlled, allowing them to operate efficiently over a wide range of loads and input voltages.

Isolation From the Input Voltage

An additional benefit of using an isolated buck converter is that it provides isolation from the input voltage. This can be important in certain applications where the input voltage may fluctuate or be otherwise unstable.

Reduced Noise and Ripple

Buck converters are also known for their ability to reduce noise and ripple in the output voltage. Unlike other types of regulators, which can produce a significant amount of electromagnetic interference (EMI), buck converters use a switching regulator to reduce EMI, resulting in a much cleaner output voltage.

High Reliability

Finally, isolated buck converters are highly reliable, making them an ideal choice for critical applications where downtime or system failure could be costly or even dangerous. With built-in protection circuits, small size, and high efficiency, buck converters can provide a stable and reliable power supply under a wide range of operating conditions.

Closing Message

Isolated buck converters are a key component in many electronic systems, providing a stable and efficient power supply that is ideal for a wide range of applications. Whether you are designing a portable electronic device or a complex industrial system, a buck converter can help ensure that your system operates reliably and efficiently under a wide range of operating conditions. So if you are looking for a voltage regulator that is both cost-effective and versatile, be sure to consider an isolated buck converter.

Isolated Buck Converter: Frequently Asked Questions (FAQs)

What is an isolated buck converter?

An isolated buck converter is a DC-DC converter that uses a transformer to provide electrical isolation between the input and output of the converter. It converts a higher input voltage to a lower output voltage with high efficiency. The buck converter uses a switch and an inductor to control the output voltage based on feedback from a voltage regulator.

What applications can an isolated buck converter be used for?

An isolated buck converter is commonly used for applications where there is a need to isolate the input and output circuitry due to safety or system requirements. It is used in various electronic devices and systems such as lighting, consumer electronics, communication systems, medical equipment, and more.

What are the advantages of using an isolated buck converter?

Some advantages of using an isolated buck converter are:

  1. Electrical isolation provided between the input and output circuits.
  2. Higher efficiency compared to linear regulators.
  3. Lighter weight and smaller size compared to other isolation technologies such as transformers.
  4. Reduced electromagnetic interference (EMI).

What is the difference between an isolated and non-isolated buck converter?

The main difference between an isolated and non-isolated buck converter is the presence of a transformer. An isolated buck converter uses a transformer to provide electrical isolation between the input and output circuits, while a non-isolated buck converter does not use a transformer. As a result, isolated converters are used in applications where isolation is required, while non-isolated converters are used in applications where no isolation is required.

How to select an isolated buck converter?

When selecting an isolated buck converter, some factors to consider are:

  • The input voltage range and output voltage requirements.
  • The required power rating and efficiency.
  • The operating temperature range and ambient conditions.
  • The available physical space and mounting options.
  • The reliability and safety requirements of the application.

People Also Ask about Isolated Buck Converter

1. What is an isolated buck converter?

An isolated buck converter, also known as a synchronous buck converter, is a type of DC-DC converter that provides electrical isolation between the input and output circuits. It efficiently steps down the voltage from a higher level to a lower level while maintaining galvanic isolation.

2. How does an isolated buck converter work?

An isolated buck converter uses high-frequency switching to regulate the output voltage. It consists of an input inductor, power switches (usually MOSFETs), capacitors, and a transformer. The input voltage is chopped at a high frequency, transferred through the transformer, and then rectified to obtain the desired output voltage. The isolation is achieved by the transformer, which prevents direct current flow between the input and output.

3. What are the advantages of using an isolated buck converter?

There are several advantages of using an isolated buck converter:

  • Electrical isolation: Isolation protects sensitive components and ensures safety.
  • Efficiency: Isolated buck converters can achieve high levels of efficiency, reducing power losses.
  • Voltage regulation: They provide precise voltage regulation even with varying input voltages.
  • Compact size: Isolated buck converters are compact and lightweight, making them suitable for various applications.
  • Noise reduction: The isolation helps in reducing electromagnetic interference (EMI) and noise.

4. What are the common applications of isolated buck converters?

Isolated buck converters find applications in various industries and devices, including:

  1. Telecommunications equipment
  2. Industrial automation systems
  3. Power supplies for computers and servers
  4. Electric vehicles
  5. Solar power systems
  6. LED lighting
  7. Medical devices

5. Are there any limitations or considerations when using isolated buck converters?

While isolated buck converters offer numerous benefits, it's important to consider a few limitations:

  • Cost: Isolated buck converters can be more expensive compared to non-isolated converters due to the added components.
  • Complexity: The design and implementation of isolated buck converters require additional considerations such as transformer design and protection against voltage spikes.
  • Efficiency trade-offs: Achieving high levels of efficiency may require careful selection of components and operating conditions.
  • Size and weight: The presence of an isolation transformer makes isolated buck converters slightly larger and heavier compared to non-isolated counterparts.
In conclusion, an isolated buck converter is a versatile DC-DC converter that provides electrical isolation, efficient voltage regulation, and compact size. It finds applications in various industries and devices, although considerations regarding cost, complexity, efficiency trade-offs, and size should be taken into account.